C-1 客家花葉移印染創作班

 

115年度第1學期   C-1 客家花葉移印染創作班

課程資訊

講師 :徐東成(花葉移印講師)、邵怡宣(手工藝創作講師)

日期:3/23-6/27

時間:09:00-12:00(一)、13:00-16:00(一)

地點:臺北市客家文化主題公園-文化中心-4F學習教室
(臺北市中正區汀州路三段2號,近台電大樓捷運站5號出口步行3分鐘)

時數:54小時/3學分(18週/3小時)

費用:費用、優惠及繳費請見下方連結。

報名https://ssl.thcp.org.tw/events/1470

材料費:約5100元/人(上課與老師討論繳交,多退少補)

客家元素設計
1.課程教學會用客語、國語穿插說明,同時鼓勵客家子弟學員多用客語相互交談互動,期使其他學員跟隨認識、熟悉及樂意學習客語。
2.花葉移印的教學推廣係將四季花葉的美移印在布塊上展現出自然的意境,並融入傳統、手作、自然、生活性及傳承性等之工藝, 再整合進傳統客家精神、文化理念及結合現在生活環境因子等
3.將傳統工藝客家美色─花葉移印染經由教學深化推廣,期程中除個人學習外,亦將鼓勵學員俩俩合作、相互討論來創作出客風生活之美的作品以展現出客家族群的傳統儉樸美德。
4.本課程同時考量自然環境及健康因子,教導學員採用生活週邊植物枝葉為圖,並以傳統萃取染液覆蓋染色。在課程間,將由學員將作品以生活化、故事化並轉換成可實用之包袋等實品,一則使學員體會客家傳統儉樸精神,並可藉以提升個人、家庭健康的生活品質,期以達到提升客家精神之教化推廣。

結合永續發展目標
1.客家花葉移印 訓練學員運用天然染色工藝,創造出實用物品,並賡續推展及至永續發展。
2.推展初期將花葉移印染製布塊轉換成包袋、口金包等美麗實品,一則展現出花葉移印展現出客家天然樸實之美,一則將實品精緻成伴手禮,再透過自有品牌及客家通路等行銷出去。

課程介紹
1.花葉移印染是門容易經手的技藝,是否覺得顏色退太多了,客家文化園區的花和葉移印到紡織品上,借由四季不同花葉看見大地之美,經由客家天然染色美學工藝融入花葉移印中,將展現出更美、色牢度更好的作品。
2.講師經由說明、演示、指導學員由基礎入門漸進學習,經由客家美色─花葉移印染在進入精品創作境界。
3.老師上課很認真,功夫會都釋出,但功課作品仍然會要求按課程進度完成,並於成果展展現。
4.只要想學、肯學,作品一定會比老師的更棒更美。

課程目標
1.本課程透過二位專業老師授課,能學會天然染及手創專業技巧,課程內容豐富多元,學員能成為布的魔法師,自由創作.
2.創作課中邵怡宣老師將透過”日本拼布手藝普及協會”指導員專業認證教學,使學員能將平面的布創作包袋,並能在細節上精進,新學員透過正統拼布手縫及機縫技巧輕鬆上手.
3.花葉移印染課程中由專業的徐東城老師教學,課堂中學會使用天然染材創作花葉移印染獨特色彩及染製技巧,並將四季花葉的美麗姿態印染出獨一無二花布.
4.透過結合式專業教學從染製至創作必能成為手作布藝魔法師。
5.學員能學習不同面料的運用及精製手縫及機縫結合技巧創作出獨一無二精緻作品,使學員在學習中增加成就感及大大提升自信心。
6.學習一門專業技能能為自己帶來經濟收入,文創品獨特的設計家 .

教學方式
1.簡報介紹、實作法、影片分享。
2.各課程以國語、客語交互講譯主題技法、說明、示範、實作。
3.學員作品分享解析。

選課要求
自備基礎工具
染布:小臉盆.抹布.塑膠袋
手作:縫紉工具、水(熱)消筆、鉛筆、線剪刀、布剪刀、針、線、尺…等)

講師經歷
徐東成:客家美色花葉移印染教學
邵怡宣:文創商品製版及包袋創作教學

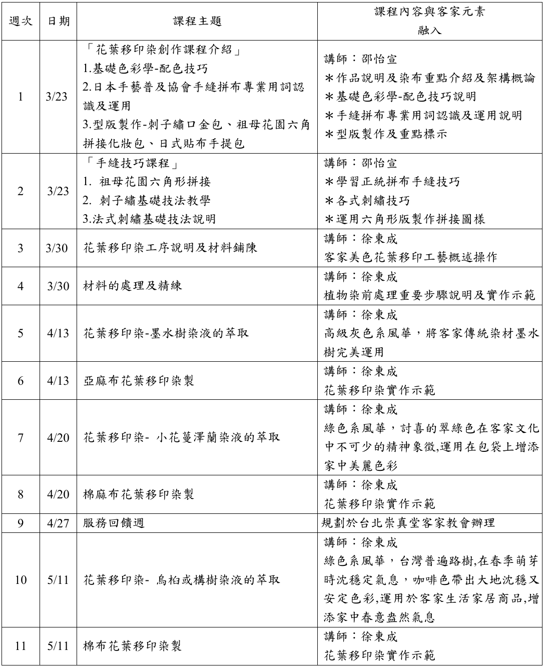
課表

 
Hakka P